官方微博
官方微信
|
中车网站群
|
繁體
|
English
|
Français
|
русский
|
Español
|
Português
|
عربي
关于我们
公司简介
董事长致辞
集团领导
股份领导
发展历史
资质荣誉
成员企业
联系我们
中国中车承继了中国北车股份有限公司、中国南车股份有限公司的全部业务和资产,是全球规模领先、品种齐全、技术一流的轨道交通装备供应商。...
新闻中心
公司新闻
企业公告
国资动态
专题专栏
产品与服务
机车
动车组与客车
货车
通用机电
城轨车辆
轨道工程装备
新产业
服务
铁路机车车辆、动车组、城市轨道交通车辆、工程机械、各类机电设备、电子设备及零部件、电子电器及环保设备产品的研发、设计、制造、修理、销售、租赁与技术服务;信息咨询;实业投资与管理;资产管理;进出口业务。...
科技创新
创新体系
科研成果
科技期刊
中国中车技术创新工作服从和服务于中车公司跨国经营、全球领先战略目标,坚持“国家需要至上、行业发展至上”原则,坚持自主创新、开放创新和协同创新,坚持正向设计方向。...
信息公开-投资者关系
公司通讯发布政策
公司治理
业绩报告
股票信息
公告通函
其他信息
投资者联系
ESG管理
ESG新闻
ESG报告
环境
社会
治理
人力资源
综述
人才战略
人才强企“五项工程”
HR 核心价值体系
人才招聘
《中车人才》
企业文化
价值观
品牌建设
党群工作
品牌故事
国际贸易
国际贸易概况
国际贸易项目
中国中车以向世界奉献中国铁路机车车辆产品为己任,通过技术引进、合资合作、产品出口、售后服务以及国际交流与海内外朋友建立了平等互利的友好联系。出口产品以质量取胜,实现了产品从批量出口到技术输出、资本输出、服务输出的跨越。...
ESG管理
ESG新闻
股份公司ESG新闻
成员企业ESG新闻
ESG报告
环境
生态环保
绿色发展
社会
准则与权益
健康与安全
供应链管理
治理
完善治理
廉洁运营
您的当前位置是:
网站首页
>
ESG管理
>
ESG新闻
>
股份公司ESG新闻
【公司品牌责任】ESG实践传捷报,中车旗下子公司再获Ecovadis银牌评级
近日,中车中车集团旗下时代新材荣获国际权威可持续发展评估机构Ecovadis授予的银牌评级,标志着在环境、劳工与人权、商业道德及可持续采购四大核心维度的综合表现获得国际认可。 作为国际知名的企...
【科技引领创新】“AI赋工业·数智启未来”中国中车第二届工业人工智能行业论坛在京举行
12月19日,中国中车在北京华北宾馆召开“AI赋工业·数智启未来”第二届工业人工智能行业论坛。论坛发布启动了中央企业先进制造业(轨道交通装备)人工智能产业共同体,并与中国科学院工业人工智能研究所签...
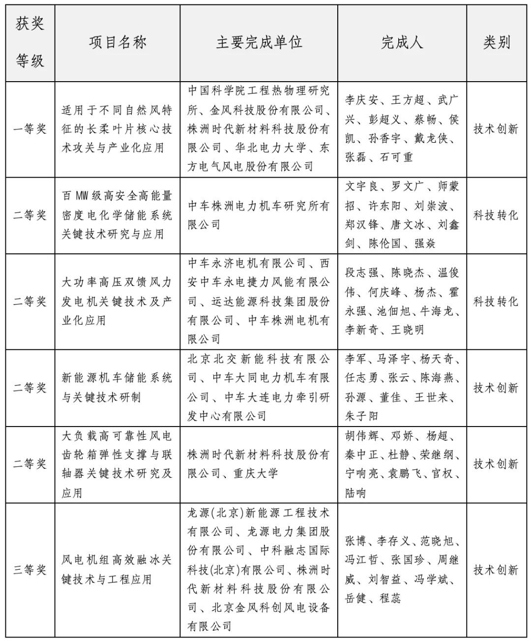
【清洁技术与绿色产品】中国中车多项成果荣获中国可再生能源学会科学技术奖
近日,2025年度中国可再生能源学会科学技术奖获奖名单正式揭晓。中国中车多家子公司凭借卓越的创新实力脱颖而出,荣获二等奖3项、人物奖1项,并作为重要参与单位获得一等奖1项、二等奖1项、三等奖1项,...
【员工关怀与发展】中国中车女性科技人才擎起创新“半边天”
初冬时节,中国中车巾帼科创标兵培训研讨班圆满落幕,80余名来自各子企业的女科技工作者齐聚一堂,共话创新、共谋发展。这是中车扎实推进“科技创新·巾帼行动”的一个生动缩影。近年来,中车女科技工作者群体...
【国际合作与发展】双项入选!2025“坐着火车看世界”系列活动获评中国企业国际形象建设优秀案例!
11月9日,由中央宣传部、国务院国资委、全国工商联指导,中国外文局主办的2025中国企业全球形象高峰论坛在安徽合肥举办。论坛以“科技引领智启未来”为主题,120余家企业代表、相关政府部门负责人、商...
【负责任的公司治理】中国中车集团所属上市公司年度信息披露工作评价均获最高评级
近日,上海证券交易所和深圳证券交易所公布了2024-2025年度上市公司信息披露工作评价结果。中国中车集团所属四家上市公司,中国中车(601766.SH)、时代新材(600458.SH)、时代电气...
首页
上一页
1
2
3
...
下一页
末页
第
1
/11
总条数:62
x
x