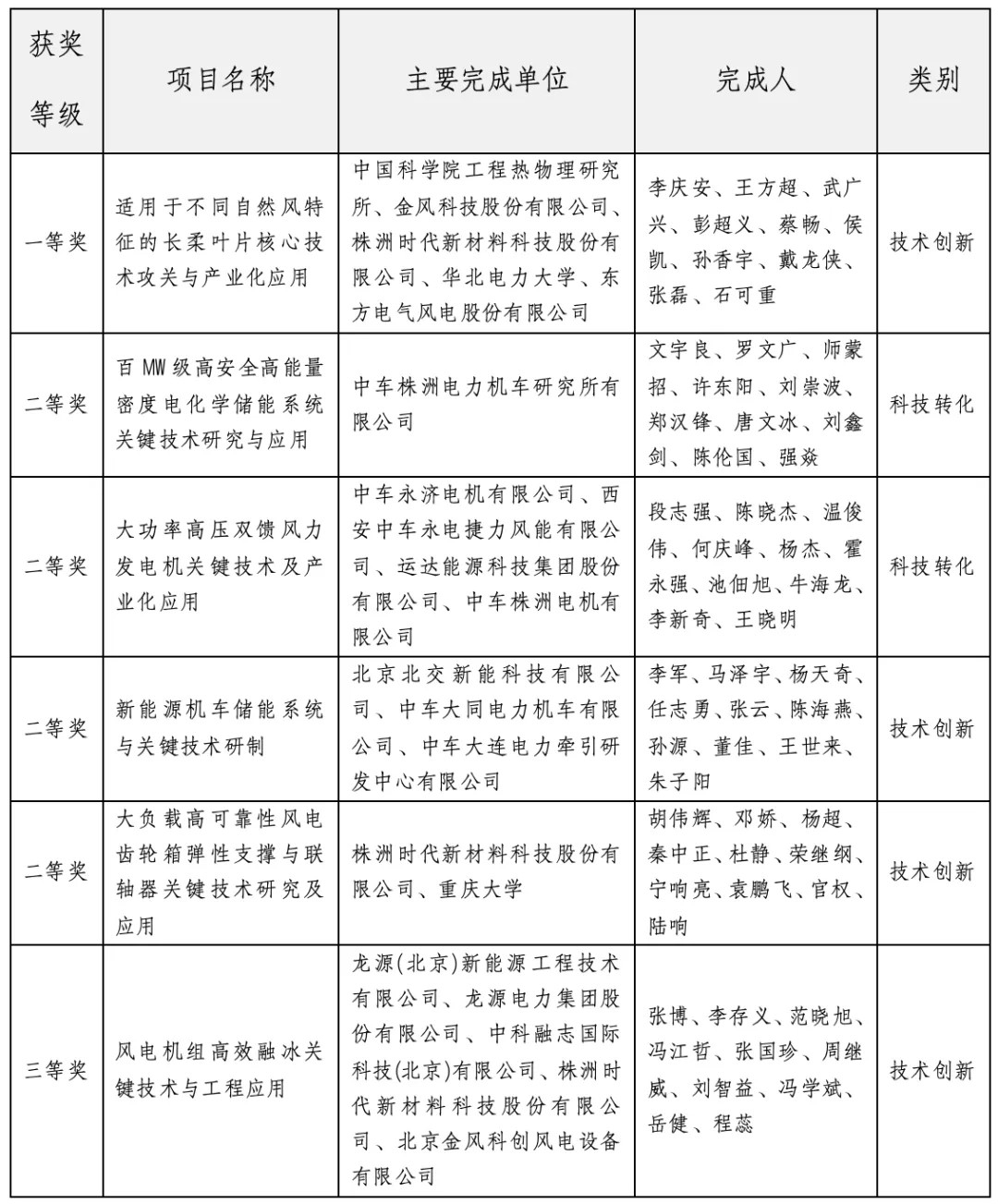
The list of award recipients for the 2025 Chinese Renewable Energy Society Science and Technology Awards was officially announced recently. Multiple subsidiaries of CRRC stood out for their strong innovation capabilities, securing three Second Prizes and one Science and Technology Innovation Individual Award. In addition, CRRC participated as a key contributor in award-winning projects that received one First Prize, one Second Prize, and one Third Prize. The recognized projects spanned key areas such as wind power and energy storage, underscoring CRRC’s technological capabilities and innovation strength across the full renewable energy value chain.
Three Second-Prize projects led by CRRC subsidiaries achieved major breakthroughs in key technologies, including core components of wind turbines, long and flexible blade design, and large-scale electrochemical energy storage systems. These achievements highlight CRRC’s deep expertise in high-end equipment R&D and industrial application.
A total of five recipients were recognized with the Science and Technology Innovation Individual Award this year. Among them was Wang Dian, Deputy General Manager of CRRC Qihang New Energy Co., Ltd., highlighting the industry’s strong recognition of CRRC’s leading scientific and technological talent. Meanwhile, CRRC’s participation in First-, Second-, and Third-Prize collaborative projects further underscores its active role in co-building an innovative industrial ecosystem.
Winning awards across multiple tracks represents a concentrated demonstration of CRRC’s long-standing commitment to technological self-reliance and its support for China’s “dual carbon” strategy. Looking ahead, CRRC will seize opportunities arising from green development, advance integrated planning, and continue to increase R&D investment and industrial deployment in wind, solar, energy storage, hydrogen, and other new energy sectors. CRRC remains committed to achieving further breakthroughs in core and critical technologies, contributing more CRRC-driven solutions to energy structure transformation and the development of a modern energy system, and demonstrating the renewed responsibility and commitment of central state-owned enterprises in the new era.
CRRC – 2025 Chinese Renewable Energy Society Science and Technology Award Recipients

CRRC – 2025 Chinese Renewable Energy Society Science and Technology Innovation Individual Award Recipient
